请各位家长收好这份“责任清单”,做好孩子的“第一责任人”!

父母是孩子最好的人生规划师,孩子人生规划的起点就在家庭。
“双减”明确入法了。
10月23日,十三届全国人大常委会第三十一次会议表决通过了家庭教育促进法,规定了:
细化监护人在家庭教育中的职责,双减不减父母的责任,更考验父母的担当。
家庭教育缺位,监护人将受训诫,父母若长期缺位,将会造成孩子一生的遗憾。
著名主持人白岩松曾说:“家庭教育决定孩子的一生。”
家庭教育是学校教育的最大保障,父母是孩子永不退休的班主任。
为了孩子的健康成长,请父母做好孩子教育的“第一责任人”,收好这份“责任清单”。
01 做孩子的“学习引航者”
“双减”之后,课堂外才是孩子真正的分水岭。
课堂之外,孩子生活在怎样的家庭中,接受父母怎样的教育与影响,都会直接在成绩上体现出来。
孩子之间的差距,不在于智商,不在于名校名师,而在于父母及其家庭教育的不同。
有一句话说得好:“双减”,一减不优秀的学生,二减不重视的家长,本质就是筛选。
不想孩子被筛掉、被淘汰,家长就要担当起来。越是孩子减负放松的时候,家长越不能够松懈。
因为,“双减”只减轻了孩子的学习压力,没有减少父母的责任和监督度。
永远不要指望孩子能自觉!
没有天生自觉的孩子,只有长期督促培养孩子自觉的父母。
真正有远见的父母,会在孩子没有自制力的时候反复督促,在孩子失去方向时正确引导,在孩子想放弃时及时鼓励。
有时候要狠心推孩子一把!
要对孩子的未来负责,父母就要让孩子吃学习的“苦”。
孩子是需要父母去推一把的,父母必须狠得下心严格管教,为孩子铺成一条更宽广的路。
02 做孩子的“成长引路人”
《家庭教育促进法》提出:父母要关注未成年人生理、心理、智力发展状况,尊重其参与相关家庭事务和发表意见的权利。
一再提醒父母:教育好自己的孩子,是父母最重要的事业。
父母挣再多的钱,也抵不过孩子败家一年;
父母有再高的地位,也抵不过孩子作奸犯科;
父母有再大的荣誉,也抵不过孩子教育的失败。
教育无法重来,在孩子的教育上,你只有一次机会,一旦荒废,影响的就是孩子的一生。
教育部曾发文提醒家长:
“双减更加考验父母的担当。
优秀的父母不在于学历的高低、文化的多少,而在于是否有责任意识。
陪伴是责任,养育是责任,以身作则是责任。履行父母的责任,就是对孩子人生负责。”
父母的好情绪能让孩子自信,父母的全心投入能为孩子解决问题,父母的言传身教能给孩子树立好榜样。
请一定要走进孩子的世界里,给予孩子高质量的陪伴,做好孩子成长路上的引路人。
03 做孩子的“习惯养成师”
《家庭教育促进法》着重强调了:父母要更多关注未成子女良好学习习惯、行为习惯、生活习惯的培养。
“双减”之后,教育回归学校,父母也要回归家长的角色。
从以前拿钱报班拼“硬实力”,到现在培养习惯拼“软实力”。
父母的负担轻了,但责任更重了。
1. 培养孩子的学习习惯
小学正是培养习惯的黄金时期,趁孩子一切尚未定型,越早培养习惯越好。
最基本的学习习惯包括预习、复习、订正、变式、积累等等,需要父母手把手地教导孩子。

等到孩子上三四年级,父母就要培养孩子自主学习、专注学习、合理规划学习时间、勤于思考大胆质疑等习惯。
培养学习习惯是一项反复且漫长的工作,但父母一定要坚持下去,为孩子的学习打好基础。
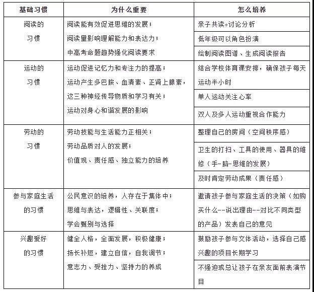
2. 培养孩子的基础习惯
家庭教育就是要打好孩子的根基,除了学习之外,也要培养孩子其他方面的好习惯。

正如全国政协委员唐江澎所说:“真正好的教育,应该是培养终生运动者、责任担当者、问题解决者和优雅生活者,给孩子们健全而优秀的人格赢得未来的幸福,造福国家社会。”
3. 做好孩子的习惯养成师
父母是孩子最好的老师,要做好示范和榜样,用自己的言行影响孩子,教育孩子。
不断鼓励孩子,不断坚持培养,孩子成功的教育,就从好习惯培养开始。
04 做孩子的“品格锻造者”
《家庭教育促进法》也向广大父母提出:“父母要培养未成年人良好社会公德、家庭美德、个人品德意识和法制意识。”
教育好一个孩子,不是交给学校和老师就足够了,也不是开发智力考高分这么简单。
优秀的大脑可以让孩子上一个好大学、做一份好工作,但如果孩子自私自利,胡作非为,乃至违法犯罪,何谈功成名就呢?
蔡元培先生说过:“决定孩子一生的不是学习成绩,而是健全的人格修养。”
想要孩子有良好的品行,家庭教育才是关键。
树立孩子乐观向上的心态,让孩子保持平常心面对生活。
让孩子学会感恩,懂得宽容,拥有爱心,走上求知求美的道路。
培养孩子直面挫败的勇气,锻炼其意志力。
教会孩子自我保护,冷静应对伤害,从容面对诱惑,学会为人处世。
让孩子敢于梦想,善待孩子的兴趣,培养孩子的特长。
帮助孩子正确认识自我,鼓励孩子主动与人交往。
路漫漫其修远兮,吾将上下而求索。教育不能流于表面,必须全面锻造孩子的品德人格。
让孩子从学习探索中,吸收家庭教育的营养,汲取成长的正能量,是父母给孩子最好的教育。
05 做孩子的“人生规划师”
《人民日报》发文称:做父母也是一门“必修”课。
未成年人的父母或者其他监护人应当树立正确的家庭教育理念,自觉学习家庭教育知识,掌握科学的家庭教育方法,提高家庭教育的能力。
只有每一个家庭的育儿理念提升,育儿水平提升,全社会的育人水平才会上一个台阶,我们才能培养出更优秀、幸福感更强、人格更坚强的下一代。
“双减”以后,中国的教育模式变了,孩子踏上了一条全新的赛道。
这条赛道上,孩子之间会拉开越来越大的差距。
优秀的孩子,无论外部环境怎样改变,始终保持着骨子里的自觉和清醒。而大多数普通孩子,更容易受外部环境的影响,政策一变,就随波逐流。
父母要尽早给孩子立志,为孩子规划人生。
不为“不用辅导作业”而窃喜,真正参与到孩子的德智体美劳全面发展的育人中来。
不为“半数孩子上不了高中”而忧愁,从现在开始帮助孩子明确志向,树立理想。
不为“教育即将变天”而恐慌,踏踏实实给孩子最好的家庭教育。
父母是孩子最好的人生规划师,孩子人生规划的起点就在家庭。
父母的觉悟和高度,很大程度影响到孩子今后的发展。
双减之后更考验的是做父母的担当,我们做父母的也要与时俱进,一起努力。
来源:教师之窗